
Każdy w branży transportowej wie, że im cięższa ciężarówka, tym większe zużycie paliwa. Ale o ile większe jest spalanie, gdy pojazd przewozi dodatkowe trzy tony? W codziennym funkcjonowaniu firm transportowych, dla których priorytetem jest czas, bezpieczeństwo i maksymalne wykorzystanie ładowności, takie pytania często schodzą na dalszy plan. A jednak to właśnie masa pojazdu jest jednym z nielicznych czynników, na które przewoźnik ma realny wpływ – w przeciwieństwie do pogody, sytuacji na drodze czy cen paliwa.
Presja na lepsze zarządzanie wagą rośnie także z innego powodu. Unia Europejska sukcesywnie zaostrza normy emisji dla ciężarówek – do 2030 roku producenci muszą ograniczyć emisję CO₂ o 45%, a do 2040 roku aż o 90%[1]. W praktyce oznacza to, że bardziej efektywne muszą być nie tylko nowe pojazdy, ale również te, które już dziś jeżdżą po europejskich drogach.
Coraz więcej krajów UE wprowadza również opłaty drogowe powiązane z emisją CO₂. W Niemczech od 2023 roku stawki różnią się już w zależności od klasy emisji pojazdu – na razie nie od faktycznego zużycia paliwa, ale właśnie w tym kierunku zmierza system[2]. To rozwiązanie motywuje przewoźników, by lepiej dopasowywali pojazdy do rodzaju ładunku i stawiali na bardziej ekonomiczną jazdę. Większe ciężarówki spalają bowiem więcej paliwa, a to automatycznie oznacza wyższe opłaty za każdy przejechany kilometr.
Na to nakłada się kolejny czynnik – ponowny wzrost cen paliw w Europie, który podnosi koszty operacyjne przewoźników. W efekcie optymalizacja masy pojazdu nie jest już tylko kwestią odpowiedzialności środowiskowej, lecz narzędziem do oszczędności i lepszego planowania ekonomicznego.
W praktyce operacyjnej
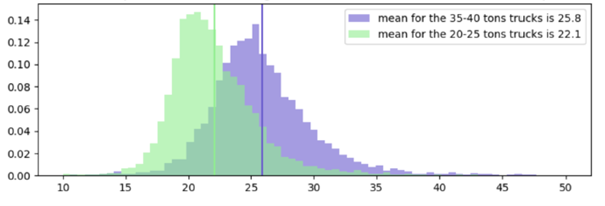
Dane z eksploatacji pojazdów pokazują, jak duże znaczenie ma ich masa – nawet różnica kilku ton potrafi wyraźnie wpłynąć na spalanie. Wielu przewoźników ma tego świadomość, ale niewielu może bezpośrednio porównać zużycie paliwa w różnych warunkach i przy innych obciążeniach na dłuższych trasach. Dzięki systemom telematycznym monitorującym tysiące ciężarówek w całej Europie, Eurowag jest w stanie dostarczyć bardziej szczegółowy obraz w tym zakresie. Analiza danych wskazuje, że każda dodatkowa tona ładunku zwiększa średnie zużycie paliwa o około 0,25 l/100 km. Z pozoru wydaje się to niedużo, ale w praktyce oznacza to, że pojazd cięższy o trzy tony spali niemal litr więcej na każde 100 km. To czynnik, który może mieć decydujące znaczenie przy wyborze trasy, rodzaju naczepy czy ilości tankowanego paliwa.
Na podstawie danych z eksploatacji widzimy, że nawet niewielkie różnice w masie całkowitej przekładają się na wyższe koszty w dłuższej perspektywie. W intensywnym ruchu różnica kilku ton może oznaczać wzrost wydatków rzędu kilkuset złotych miesięcznie, nawet przy
wzorcowym stylu jazdy.
– mówi Jaroslav Altmann, dyrektor ds. badań i rozwoju w Eurowag.
Rysunek 1: Zużycie paliwa w l/100 km dla cięższych i lżejszych pojazdów ciężarowych (dane Eurowag za maj–czerwiec 2024)
Oprócz samej masy duże znaczenie mają również warunki, w jakich porusza się pojazd. W ruchu miejskim, gdzie ciągłe ruszanie i hamowanie jest codziennością, waga pojazdu bardziej wpływa na zużycie paliwa niż na autostradzie. To właśnie tu dane Eurowag pokazują największe różnice – lżejsza ciężarówka pokonuje trasę wyraźnie oszczędniej, podczas gdy cięższy pojazd w gęstym ruchu spala zauważalnie więcej, bez możliwości zrównoważenia tego stratą aerodynamiczną czy stałą prędkością.
Analizy potwierdzają więc, że masa pojazdu to kluczowy czynnik nie tylko w transporcie dalekobieżnym, lecz także w logistyce miejskiej. A jej rola rośnie wraz z rozwojem dostaw ostatniej mili, powstawaniem stref niskoemisyjnych i rosnącą skalą transportu budowlanego w miastach.
Wykres 2: Letnie zużycie paliwa w litrach/100 km (czerwiec 2024) – średnie wartości dla jazdy autostradowej, miejskiej, pozamiejskiej i innych warunków
Wykres 3: Zimowe zużycie paliwa w litrach/100 km (grudzień 2024) – średnie wartości dla jazdy autostradowej, miejskiej, pozamiejskiej i innych warunków
Gdzie szukać oszczędności?
Oszczędności nie dotyczą wyłącznie samego ładunku. Przykładowo pełny bak o pojemności 600 litrów to niemal pół tony dodatkowej masy. Jeśli pojazd kursuje na krótszych trasach i regularnie wraca do bazy, bardziej opłacalne może być tankowanie mniejszej ilości paliwa – bez żadnej ingerencji technicznej można w ten sposób zmniejszyć wagę i spalanie.
Podczas planowania załadunków często pomija się kwestię objętości i masy. Jednak to właśnie waga pojazdu może mieć znaczący wpływ na zużycie paliwa, zwłaszcza w mieście, gdzie każde ruszenie i hamowanie oznacza większe zużycie. A im mniej przemyślane rozłożenie ładunku, tym wyższe koszty.
Dlatego część firm wprowadza orientacyjne profile masy dla poszczególnych typów zleceń. Nie chodzi o codzienne ważenie, ale o prosty system pozwalający monitorować, które trasy i pojazdy przewożą najcięższe ładunki i gdzie generowane są największe koszty.
Oszczędności można znaleźć także przy modernizacji sprzętu. Porównanie konstrukcji naczep i zabudów często pokazuje, że wybór lżejszych materiałów lub bardziej ekonomicznego projektu pozwala zmniejszyć masę nawet o kilkaset kilogramów – albo zwiększyć ładowność przy tej samej wydajności.
Dane z telematyki pokazują, że nawet pozornie niewielkie różnice w masie pojazdu mogą mieć znaczący wpływ na zużycie paliwa. Optymalizacja masy, na przykład poprzez zmniejszenie ilości paliwa na krótszych trasach czy wybór lżejszego nadwozia, może przynieść wymierne oszczędności w kosztach operacyjnych.
– mówi Altmann z Eurowag.
Masa jako dźwignia operacyjna
Śledzenie masy pojazdów nie wymaga dużych inwestycji ani wdrażania skomplikowanych systemów. W większości przypadków to proste zmiany, które przewoźnik może wprowadzić od razu. Niezależnie od tego, czy mówimy o ilości tankowanego paliwa, doborze wyposażenia czy bardziej przemyślanym planowaniu załadunku – każdy kilogram mniej może oznaczać realne oszczędności na koniec miesiąca.
-Jeśli trzeba przewieźć ładunek o masie 1 tony, zdecydowanie lepiej wybrać większego vana zużywającego około 9,5 l/100 km niż ciężarówkę spalającą 22,25 l/100 km i zawsze w pełni wykorzystać możliwości pojazdu.
– dodaje Altmann.
W sytuacji, gdy rosną ceny paliw, a opłaty drogowe coraz częściej zależą od emisji, kontrola masy przestaje być drobnym detalem operacyjnym. To jeden z nielicznych parametrów, nad którym przewoźnik ma pełną kontrolę i który może stać się źródłem przewagi konkurencyjnej na rynku.
[1] https://www.consilium.europa.eu/cs/press/press-releases/2024/05/13/heavy-duty-vehicles-council-signs-off-on-stricter-co2-emission-standards/
[2] https://www.toll-collect.de/cs/toll_collect/bezahlen/maut_tarife/p1745_mauttarife_07_2024.html
Źródło: Eurowag










